milvus/docs/design_docs/milvus_drop_collection_en.md
nameczz a2c761b865
[skip ci] fix typo in milvus_drop_collection.md (#11785)
Signed-off-by: Gitea <zizhao.chen@zilliz.com>
2021-11-15 19:28:41 +08:00

7.6 KiB

Drop Collection

Milvus 2.0 uses Collection to represent a set of data, like Table in traditional database. Users can create or drop Collection. This article introduces the execution path of Drop Collection. At the end of this article, you should know which components are involved in Drop Collection.

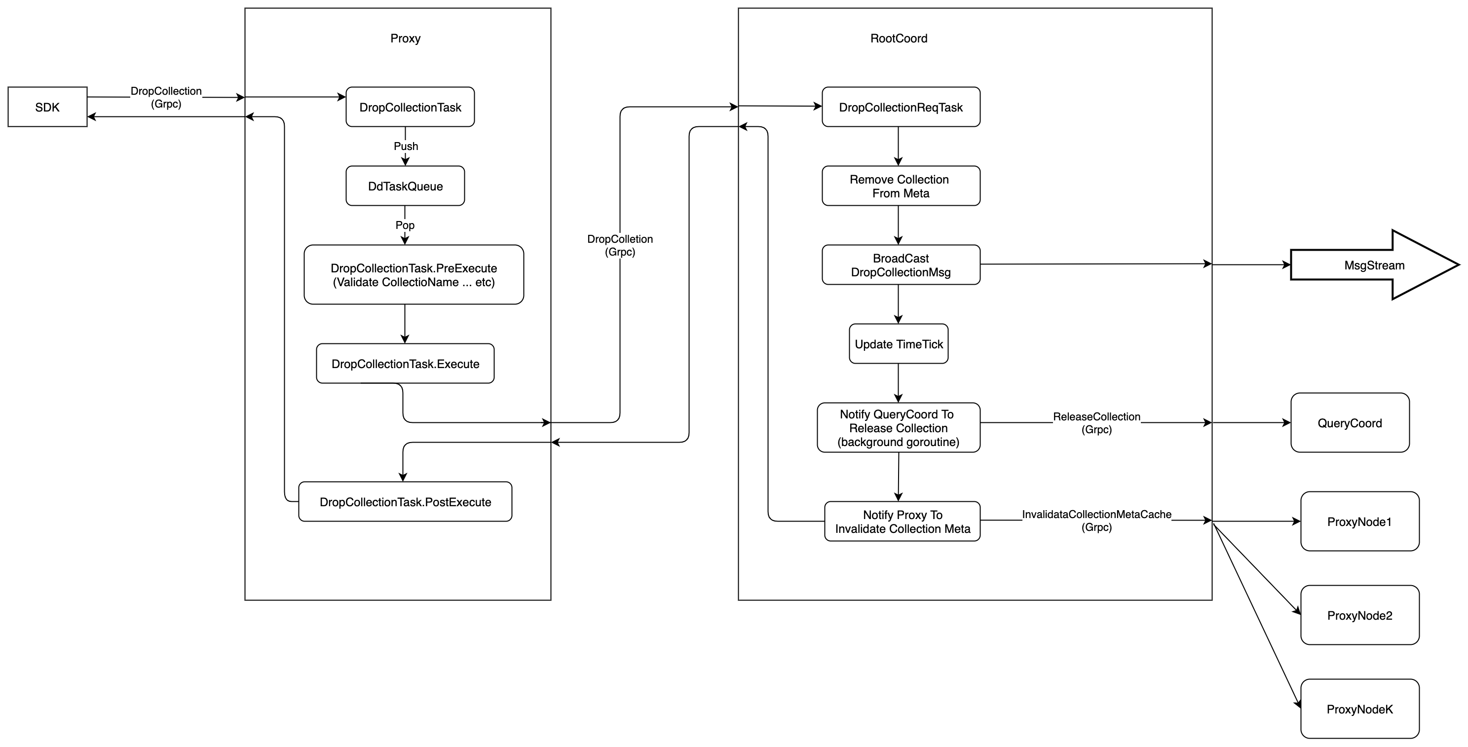
The execution flow of Drop Collection is shown in the following figure:

drop_collection

  1. Firstly, SDK sends a DropCollection request to Proxy via Grpc, the proto is defined as follows:
service MilvusService {
    ...

    rpc DropCollection(DropCollectionRequest) returns (common.Status) {}

    ...
}

message DropCollectionRequest {
  // Not useful for now
  common.MsgBase base = 1;
  // Not useful for now
  string db_name = 2;
  // Required, the collection name in milvus
  string collection_name = 3;
}
  1. Once the DropCollection request is received, the Proxy would wrap this request into DropCollectionTask, and push this task into DdTaskQueue queue. After that, Proxy would call WaitToFinish method to wait until the task is finished.
type task interface {
	TraceCtx() context.Context
	ID() UniqueID       // return ReqID
	SetID(uid UniqueID) // set ReqID
	Name() string
	Type() commonpb.MsgType
	BeginTs() Timestamp
	EndTs() Timestamp
	SetTs(ts Timestamp)
	OnEnqueue() error
	PreExecute(ctx context.Context) error
	Execute(ctx context.Context) error
	PostExecute(ctx context.Context) error
	WaitToFinish() error
	Notify(err error)
}

type DropCollectionTask struct {
	Condition
	*milvuspb.DropCollectionRequest
	ctx       context.Context
	rootCoord types.RootCoord
	result    *commonpb.Status
	chMgr     channelsMgr
	chTicker  channelsTimeTicker
}
  1. There is a background service in Proxy, this service would get the DropCollectionTask from DdTaskQueue, and execute it in three phases:

    • PreExecute, do some static checking at this phase, such as check if Collection Name is legal etc.
    • Execute, at this phase, Proxy would send DropCollection request to RootCoord via Grpc, and wait the response, the proto is defined as below:
        service RootCoord {
          ...
    
           rpc DropCollection(milvus.DropCollectionRequest) returns (common.Status) {}
    
          ...
        }
    
    • PostExecute, Proxy would delete Collection's meta from global meta table at this phase.
  2. RootCoord would wrap the DropCollection request into DropCollectionReqTask, and then call function executeTask. executeTask would return until the context is done or DropCollectionReqTask.Execute is returned.

type reqTask interface {
	Ctx() context.Context
	Type() commonpb.MsgType
	Execute(ctx context.Context) error
	Core() *Core
}

type DropCollectionReqTask struct {
	baseReqTask
	Req *milvuspb.DropCollectionRequest
}
  1. Firstly, RootCoord would delete Collection's meta from metaTable, including schema,partition, segment,index. All of these delete operations are committed in one transaction.

  2. After Collection's meta has been deleted from metaTable, Milvus would consider this collection has been deleted successfully.

  3. RootCoord would alloc a timestamp from TSO before deleting Collection's meta from metaTable. This timestamp is considered as the point when the collection was deleted.

  4. RootCoord would send a message of DropCollectionRequest into MsgStream. Thus other components, who have subscribed to the MsgStream, would be notified. The Proto of DropCollectionRequest is defined as below:

message DropCollectionRequest {
  common.MsgBase base = 1;
  string db_name = 2;
  string collectionName = 3;
  int64 dbID = 4;
  int64 collectionID = 5;
}

  1. After these operations, RootCoord would update internal timestamp.

  2. Then RootCoord would start a ReleaseCollection request to QueryCoord via Grpc , notify QueryCoord to release all resources that related to this Collection. This Grpc request is done in another goroutine, so it would not block the main thread. The proto is defined as follows:

service QueryCoord {
    ...

    rpc ReleaseCollection(ReleaseCollectionRequest) returns (common.Status) {}

    ...
}

message ReleaseCollectionRequest {
  common.MsgBase base = 1;
  int64 dbID = 2;
  int64 collectionID = 3;
  int64 nodeID = 4;
}
  1. At last, RootCoord would send InvalidateCollectionMetaCache request to each Proxy, notify Proxy to remove Collection's meta. The proto is defined as follows:
service Proxy {
    ...

    rpc InvalidateCollectionMetaCache(InvalidateCollMetaCacheRequest) returns (common.Status) {}

    ...
}

message InvalidateCollMetaCacheRequest {
  common.MsgBase base = 1;
  string db_name = 2;
  string collection_name = 3;
}
  1. The execution flow of QueryCoord.ReleaseCollection is shown in the following figure:

release_collection

  1. QueryCoord would wrap ReleaseCollection into ReleaseCollectionTask, and push the task into TaskScheduler

  2. There is a background service in QueryCoord. This service would get the ReleaseCollectionTask from TaskScheduler, and execute it in three phases:

    • PreExecute, ReleaseCollectionTask would only print debug log at this phase.

    • Execute, there are two jobs at this phase:

      • send a ReleaseDQLMessageStream request to RootCoord via Grpc, RootCoord would redirect the ReleaseDQLMessageStream request to each Proxy, and notify the Proxy that stop processing any message of this Collection anymore. The proto is defined as follows:
          message ReleaseDQLMessageStreamRequest {
              common.MsgBase base = 1;
              int64 dbID = 2;
              int64 collectionID = 3;
          }
      
      • send a ReleaseCollection request to each QueryNode via Grpc, and notify the QueryNode to release all the resources related to this Collection, including Index, Segment, FlowGraph, etc. QueryNode would no longer read any message from this Collection's MsgStream anymore
          service QueryNode {
              ...
      
              rpc ReleaseCollection(ReleaseCollectionRequest) returns (common.Status) {}
      
              ...
          }
      
          message ReleaseCollectionRequest {
              common.MsgBase base = 1;
              int64 dbID = 2;
              int64 collectionID = 3;
              int64 nodeID = 4;
          }
      
    • PostExecute, ReleaseCollectionTask would only print debug log at this phase.

  3. After these operations, QueryCoord would send ReleaseCollection's response to RootCoord.

  4. At Step 8, RootCoord has sent a message of DropCollectionRequest into MsgStream. DataNode would subscribe this MsgStream, so that it would be notified to release related resources. The execution flow is shown in the following figure.

release_collection

  1. In DataNode, each MsgStream will have a FlowGraph, which processes all messages. When the DataNode receives the message of DropCollectionRequest, DataNode would notify BackGroundGC, which is a background service on DataNode, to release resources.

Notes:

  1. Currently, the DataCoord doesn't have response to the DropCollection. So the Collection's segment meta still exists in the DataCoord's metaTable, and the Binlog files belonging to this Collection still exist in the persistent storage.
  2. Currently, the IndexCoord doesn't have response to the DropCollection. So the Collection's index file still exists in the persistent storage.