milvus/docs/design_docs/graphs/dml_drop_collection.png
neza2017 78dca398cb
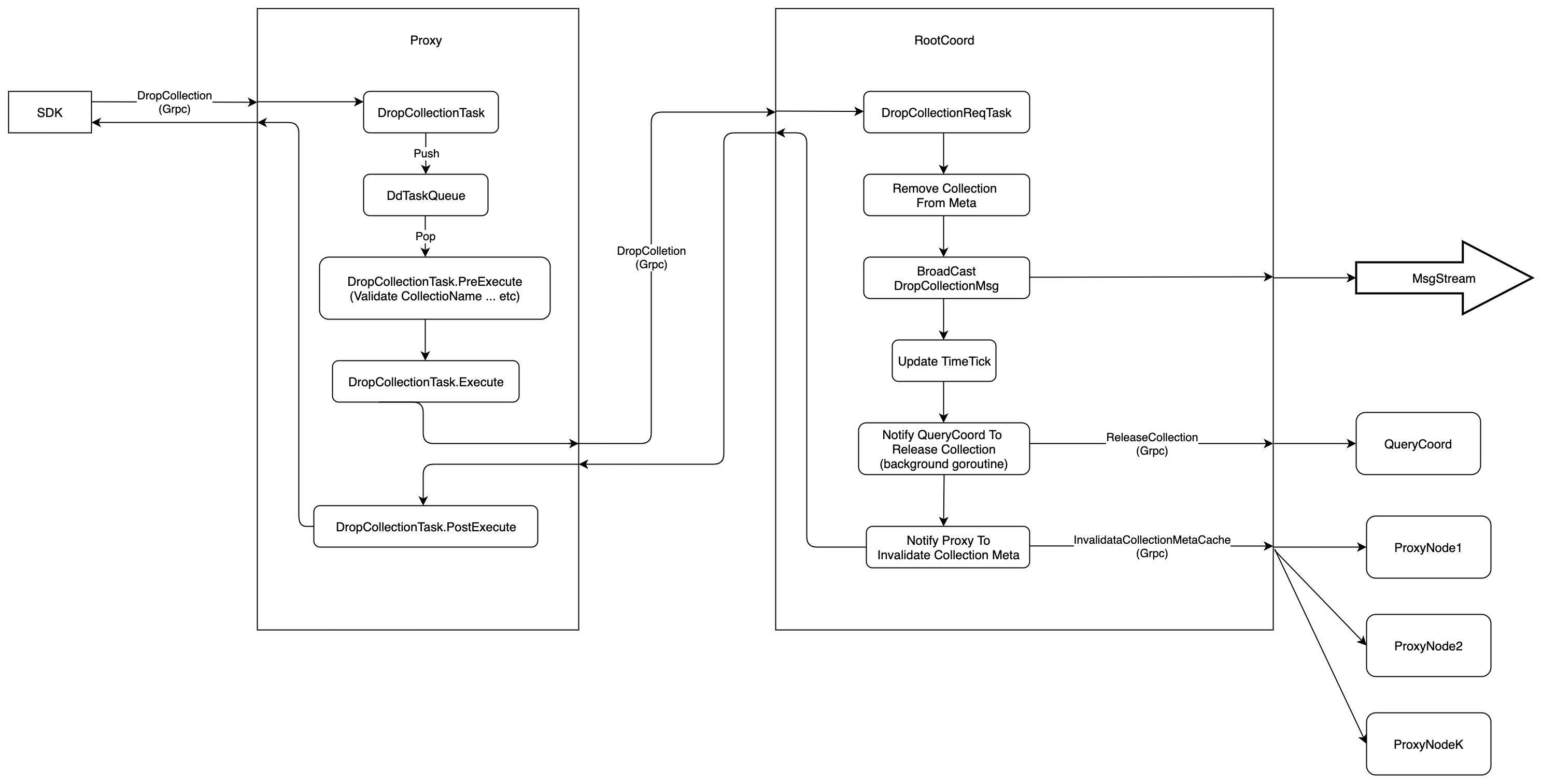
update design detail of drop collection (#6802)
Signed-off-by: yefu.chen <yefu.chen@zilliz.com>
2021-08-11 11:49:29 +08:00

296 KiB
2975x1514px